Editorial process
1. Initial evaluation.
2. External peer review.
3. Style and grammar correction.
4. Translation of the abstract.
5. Proofreading
6. Rejection rate
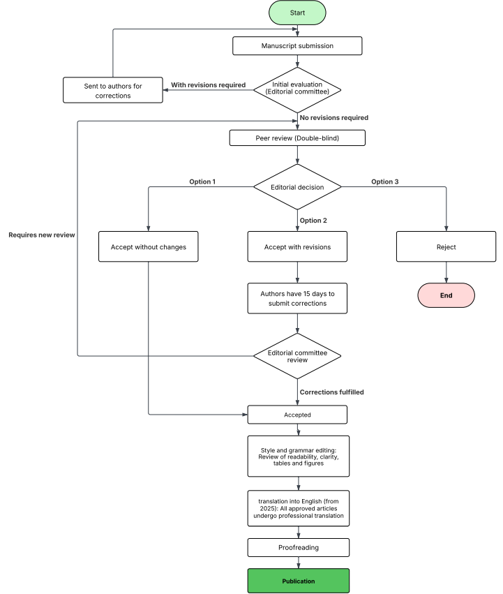
At the beginning of the editorial process, the articles received are evaluated by the Editorial Committee of the Journal.
- Initial evaluation
Once the manuscript is sent, the editorial team verifies if all the established instructions were carried out, if not, they will be returned to the author without starting the evaluation process.
Some articles will not be accepted immediately if they do not conform to the editorial line and do not meet the requirements stipulated in the instructions for authors; all other articles are submitted for peer review.
- External peer review
Peer review guarantees the quality, originality, feasibility and scientific rigor of a research article. As such, it is a mandatory process for all types of manuscripts received by the Journal, with the exception of editorials.
The articles are evaluated by reviewers with experience and knowledge on the topic to which the article refers, with the intention that their concept achieves good judgment and high quality for publication.
The selected reviewers do not receive remuneration, but are mentioned in the last issue of each volume. Also, expert reviewers in statistics will be available. For peer review, a minimum of two reviewers per original article (including short original) and one for the other sections of the Journal will be summoned who, anonymously and within 15 days, will rate the papers at the request of the Editorial Committee by means of a report based on the evaluation form provided by the Journal.
The type of review is double-blind, the reviewers issue their rating and send suggestions and recommendations to improve the article. Once the qualification, suggestions and recommendations of the reviewers are received, the Editorial Committee will decide the following: approve its publication, do not approve it or send the observations it considers pertinent to be absolved by the authors.
These observations are sent to the author who is given 20 days to send the modified article. Depending on the case, the Editorial Committee may resend the corrected article to a reviewer before considering its publication. No paper will be definitively accepted until all the observations have been clarified or modified. If the corrections have not been submitted within two months, the article will be withdrawn and placed on file, notifying the author of this decision.
During the editing process, the Journal reserves the right to make changes or introduce modifications to the article in order to improve its comprehension, without this leading to changes in its content. The average time of the editorial process, from the reception of the article to the decision of the Editorial Committee, varies between two and four months. The author may request information on the progress of the review of the article, as well as the stage of the editorial process in which the article is.
Final decision
Once the reviewers' report is received, the general editor together with members of the editorial team meet and, based on the reviewers' reports, make the decision to: accept the manuscript in its entirety, accept it after minor changes, condition its acceptance on major changes, or reject the contribution.
If there is controversy regarding the decision, the general editor or the scientific editor will make the final decision to accept or reject the manuscript, which will be endorsed by the Editorial Committee. Any decisions made by the Editorial Committee will be informed to the author by e-mail and OJS.
- Style and grammar correction
Each manuscript will be sent to a professional expert in style and grammar who will review the readability and clarity of the text (with correction of both general and technical language), tables and figures.
- Translation of the abstract
All article abstracts will be reviewed and translated into English by an expert professional translator.
- Proof of printing
- The manuscript will be laid out according to the usual format of the Journal. It will be assigned a bibliographic citation and a DOI (a unique digital identifier that also functions as a link and allows readers to access the article).
- The editor will review the PDF and send it to the authors, via institutional e-mail, for a final check prior to publication. It is important that authors also verify in detail their names and affiliations.
- Once again, authors should upload the PDF to the platform with their corrections, if any, in the same place of initial submission, within 24 hours. Only slight changes will be accepted at this stage. The layout designers will incorporate the changes indicated.

6. Rejection rate
The rejection rate of the Revista Peruana de Ciencias de la Salud is higher than 50% in the last issue of the journal.
Vol. 7 nro 1, 2, 3 de 2025 = 55%
Vol. 6 nro 1, 2, 3 y 4 de 2024 = 57.5%
Vol. 5 nro 1, 2, 3 y 4 de 2023 = 48.5%
Vol. 4 nro 1, 2, 3 y 4 de 2022 = 40%
Vol. 3 nro 1, 2, 3 y 4 de 2021 = 30%
Vol. 2 nro 1, 2, 3 y 4 de 2020 = 25%
Vol. 1 nro 1, 2, 3 y 4 de 2019 = 10%



















