Procesos editoriales
- 1. Evaluación inicial
- 2. Revisión por pares
- 3. Corrección de estilo y gramática
- 4. Traducción del artículo
- 5. Prueba de imprenta
- 6. Indice de rechazo
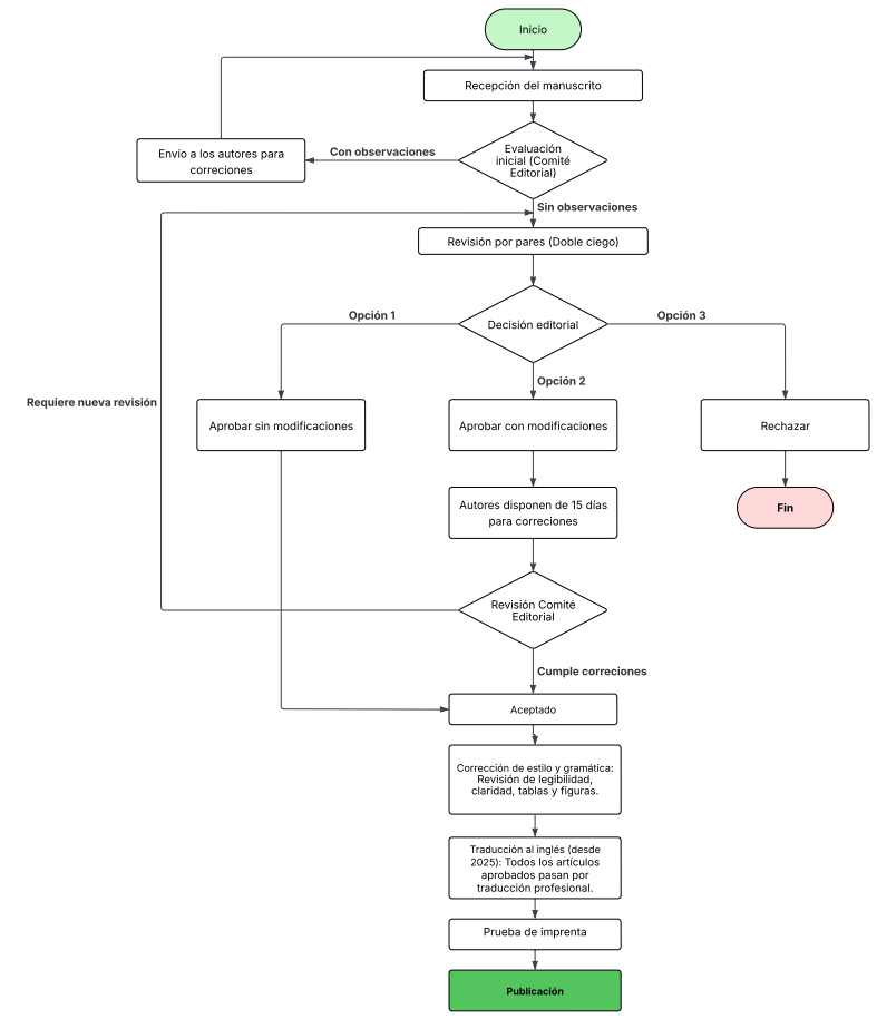
Al inicio del proceso editorial, los artículos recibidos son evaluados por el Comité Editorial de la Revista.
1. Evaluación inicial
Una vez enviado el manuscrito, el equipo editorial verifica si todas las instrucciones establecidas fueron realizadas, de no ser así, serán devueltas al autor sin iniciar el proceso de evaluación.
Algunos artículos serán no aceptados de manera inmediata si no se ajustan a la línea editorial y no cumplen los requerimientos estipulados en las instrucciones para autores; todos los demás artículos se someten a revisión por pares.
2. Revisión por pares
La revisión por pares garantiza la calidad, originalidad, factibilidad y rigor científico de un artículo de investigación. En tal sentido, es un proceso obligatorio para todos los tipos de manuscritos recibidos por la Revista, a excepción de las editoriales.
Los artículos son evaluados por revisores con experiencia y conocimiento sobre el tema al que se refiere el artículo a evaluar, con la intención que su concepto logre buen juicio y alta calidad para la publicación.
Los revisores seleccionados no reciben remuneración, pero son mencionados en el último número de cada volumen. También, se dispondrá de revisores expertos en estadística. Para la revisión por pares se convoca como mínimo a dos revisores por artículo original (incluye original breve) y uno para las otras secciones de la Revista quienes, de manera anónima y en un plazo de 15 días, calificarán los trabajos a solicitud del Comité Editorial mediante un informe basado en la ficha de evaluación proporcionada por la Revista.
El tipo de revisión es doble ciego, los revisores emiten su calificación y remiten sugerencias y recomendaciones para mejorar el artículo. Una vez recibida la calificación, sugerencias y recomendaciones de los revisores, el Comité Editorial decidirá lo siguiente: aprueba su publicación, no se aprueba o se envían las observaciones que considere pertinentes para ser absueltas por los autores.
Estas observaciones se envían al autor a quien se le da un plazo de 20 días para enviar el artículo modificado. Dependiendo del caso, el Comité Editorial podrá volver a enviar el artículo corregido a un revisor antes de considerar su publicación. No se aceptará de forma definitiva ningún trabajo hasta que la totalidad de las observaciones hayan sido aclaradas o modificadas. Si las correcciones no fueron remitidas hasta un plazo de dos meses, el artículo será dado de baja y pasará al archivo, notificándole al autor esta decisión.
Durante el proceso de edición, la Revista se reserva el derecho de realizar cambios o introducir modificaciones en el artículo en aras de mejora para su comprensión, sin que ello conlleve a cambios en su contenido. El tiempo promedio del proceso editorial, desde la recepción del artículo hasta la decisión del Comité Editorial, varía entre dos y cuatro meses. El autor puede solicitar información sobre los avances de la revisión del artículo, así como la etapa del proceso editorial en la cual se encuentra el mismo.
Decisión final
Una vez recibido el informe de los revisores, el editor general juntamente con miembros del equipo editorial, se reúnen y, basándose en los informes de los revisores, toman la decisión de: aceptar el manuscrito en su totalidad, aceptarlo después de cambios menores, condicionar su aceptación a si se realizan cambios mayores o rechazar la contribución.
De haber controversia en cuanto a la decisión, el editor general o el editor científico tomará la decisión final de aceptar o rechazar el manuscrito, la cual será avalada por el Comité Editorial. Cualquiera de las decisiones tomadas por el Comité Editorial será informadas al autor mediante correo electrónico y el OJS.
3. Corrección de estilo y gramática
Cada manuscrito será enviado a un profesional experto en estilo y gramática que revisará la legibilidad y claridad del texto (con corrección tanto del lenguaje general como técnico), los cuadros y las figuras.4. Traducción del artículo
A partir del 2025 todos los artículos aprobados para su publicación serán revisados y traducidos al inglés por un experto profesional traductor.5. Prueba de imprenta
- El manuscrito será diagramado según el formato habitual de la revista, Se le asignará una cita bibliográfica y un DOI (un identificador digital único que funciona además como un enlace y permite que los lectores accedan al artículo).
- El editor revisará el PDF y se lo enviará a los autores, vía correo-e institucional, para una comprobación final previa a la publicación. Es importante que los autores verifiquen detalladamente, ademas, sus nombres y afiliaciones.
- Nuevamente, los autores deberán cargar el PDF en la plataforma con sus correcciones, si las hay, en el mismo sitio de envio inicial, en un tiempo no mayor a 24 hrs. En esta fase solo se aceptarán ligeros cambios. Los diagramadores incorporarán los cambios señalados.

6. Indice de rechazo
La tasa de rechazo de La Revista Peruana de Ciencias de la Salud es mayor a 50% en el último número de la revista.Vol. 7 nro 1, 2, 3 de 2025 = 55%
Vol. 6 nro 1, 2, 3 y 4 de 2024 = 57.5%
Vol. 5 nro 1, 2, 3 y 4 de 2023 = 48.5%
Vol. 4 nro 1, 2, 3 y 4 de 2022 = 40%
Vol. 3 nro 1, 2, 3 y 4 de 2021 = 30%
Vol. 2 nro 1, 2, 3 y 4 de 2020 = 25%
Vol. 1 nro 1, 2, 3 y 4 de 2019 = 10%



















